强积金服务


投资天地

本文件由东亚银行有限公司(「东亚银行」)和东亚联丰投资管理有限公司(「东亚联丰投资」)编制,仅供客户参考之用。其内容是根据在此文件刊发前可公开获得并有理由相信为可靠资料制作而成,惟该等数据源未经独立核证。

有关资料所表达的预测及意见只作为一般的市场评论,并不构成任何投资的要约或有关要约的招揽、建议、投资意见或保证回报。本文件所表达的信息、预测及意见以截至发布之日期为依据,可予修改而毋须另行通知,及不可被视为就任何投资产品或市场的建议。有关数据未经香港证券及期货事务监察委员会、香港金融管理局或任何香港监管机构审核。另外,有关资料亦未经新加坡金融管理局审查。

东亚银行会按需要更新已发布之研究。除了定期发布的报告外,东亚银行亦会按需要不定期发布其他报告,不作另行通知。

东亚银行对本文件内有关资料的准确性及完整性或任何所述的回报并不作出任何代表或保证、陈述或暗示及对有关资料所引致的任何问题及/或损失(不论属侵权或合约或其他方面)概不负责。投资涉及风险,投资产品之价格可升亦可跌,甚至变成亳无价值。投资产品之过往业绩并不代表将来表现。阁下在作出任何投资决定前,应详细阅读及了解有关投资产品之销售文件及风险披露声明,并应谨慎考虑阁下的财务情况,投资经验及目标。

阁下不应投资任何产品,除非中介人于销售该产品时已向阁下解释经考虑阁下自身的财务情况、投资经验及目标后,该产品是适合阁下的。阁下明白投资决定是完全由阁下自行作出的,东亚银行有限公司建议阁下应自行作出独立判断,或应向阁下的独立专业顾问寻求有关投资产品方面的信息,法律影响及任何其他事宜的意见。

本文件是东亚银行的财产,受适用的相关知职产权法保护。未经东亚银行事先书面同意,本文件内的数据之任何部分不允许以任何方式(包括电子、印刷或者现在已知或以后开发的其他媒介)进行复制、传输、出售、散布、出版、广播、传阅、修改、传播或商业开发。

本文件所有内容均已由中文翻译成英文。如中、英文版本有任何抵触或不相符之处,应以中文版本为准。

东亚联丰投资为东亚银行的非全资附属公司。东亚银行(中国)有限公司(「东亚中国」)是东亚银行在内地注册成立的全资附属银行。

东亚银行新加坡分行(「东亚新加坡」)是东亚银行海外分行之一。

东亚银行及东亚联丰投资分别是东亚(强积金)集成信托计划、东亚(强积金)享惠计划及东亚(强积金)行业计划的强积金计划营办人及投资经理。有关强积金计划的详情,包括产品特点、收费及所涉及的风险因素,请参阅有关计划的强积金计划说明书。

 

此影片仅提供繁体中文版本。

此影片由东亚联丰投资管理有限公司(「东亚联丰」)提供,仅供参考之用。东亚联丰并不以此资料邀请作任何行动,或提供任何建议或推介。此影片或其内容并不构成任何促使、邀请、广告、诱因、承诺、保证或作出任何类型或形式的代表及东亚联丰就此表明并不为此负上相关责任。此影片所载资料根据东亚联丰认为可靠并以「现况」的基础下提供。即使竭尽所能力求准确,东亚联丰及其辖下董事/职员并不为其内容的准确性、完整性或时间性负上任何责任。所载资料乃属东亚联丰拥有。未经东亚联丰事先书面同意,此影片或其任何内容均不可予以复印或分发予第三者。

投资涉及风险。在作出投资选择前,阁下必须衡量个人可承受风险的程度及财政状况。基金单位价格可跌可升。基金过往的表现不能作为日后表现的指标。有关详情,包括产品特点、收费及所涉及的风险因素,请参阅有关计划的强积金计划说明书。

此影片未经香港证券及期货事务监察委员会审阅。

发行人:东亚联丰投资管理有限公司

 

甚么是IP?

  

  • IP可商品化,或拓展成电影、电子游戏和主题公园等,背后蕴藏庞大投资机遇
  • 人口和社会结构的改变成为IP增长动力
  • 中国和日本等多国政府致力推动IP经济

  


IP是知识产权 (Intellectual Property) 的缩写。IP的营运模式涵盖多个层面。以超级玛利欧或Barbie为例,IP 持有企业可以透过自家渠道销售商品,更可以把IP拓展成电影、电子游戏和主题公园等。此外,亦可透过授权赚取版权费,获授权公司则商品化或利用IP衍生作品。IP持有者亦可委托授权代理商,代为拓展市场及洽谈IP合作。较早前内地一家连锁茶饮品与Chiikawa联乘,推出限定饮品、周边和主题门店,便是IP合作例子之一。


米奇老鼠、龙珠、Hello Kitty和宝可梦 (Pokémon) 都是些耳熟能详的IP,但大家有没有没有留意这些IP背后所蕴藏的投资机遇?


  

有美国投行表示,全球IP收藏品市场,包括玩具、集换式卡牌、服装和生活产品等,已迅速发展为一个规模过千亿美元的主流市场,增速更远超其他非必需消费品类别。海贼王、漫威超级英雄、哈利波特、FIFA (国际足协)、及新兴的Labubu,这些IP疯魔全球。日本和美国IP市场较为成熟。美国是卡通公仔商业化的先驱,日本紧随其后, 80至90年代起由动漫和游戏带动。中国在这方面尚在起步阶段。数据显示,中国2024年IP衍生产品市场占总零售销售0.4%,低于日本和南韩的0.8%以及北美的1.2%。


成功发掘和推广具潜质的IP是企业成功关键。近年最受瞩目的IP新星,就非内地龙头潮流文化娱乐企业与艺术家直接合作推广的Labubu莫属。该公司除了推出自家IP商品外,也拓展Hello Kitty在内的授权IP,透过多元化销售渠道,于网上、零售和机械人商店等在国内外进行营销。受市场对IP需求旺盛带动,该公司2025上半年盈利大幅飙升385%。


日本IP相关动力持续稳健。一家日本游戏龙头截至9月的半年盈利按年上升27.7%,受惠于公司复兴《鬼魅山房》、更新《eFootball》及推出人气IP改编机台,股价年内上升超过50%。


IP的增长动力来自人口和社会结构的改变。玩具不再是小朋友的专利。随着生育率下跌和可支配收入提升,越来越多成年人追捧IP商品。再者,今天IP产品娱乐性丰富,盲盒的未知惊喜带动消费者的好奇心,增添IP的体验。加上社交模式改变,不少人打卡、直播或拍片上载至社交媒体,分享过程和个人感受,均有助提升品牌知名度和渗透率。尤其是网红或名人的「加持」,更有利推动IP的认受性。除了受消费者带动,政府政策支持亦是关键。中国和日本等多国政府都致力推动IP经济。日本今年其中一项政策,便是向海外扩张与「酷日本」软实力相关的产业,包括发展动漫旅游 - 推广曾经出现在动漫中的旅游景点。政府期望相关产业于2033年的经济影响能扩大到大约3,470亿美元。


  


在科技股主导的年代,同样属增长型类别的IP,有助为投资组合分散风险。如果阁下既是IP粉丝同时是投资者的话,在购买IP产品之余,不妨对它们的股票也多作研究。

 

本文件仅提供中文版本。


本文由东亚联丰投资管理有限公司编制,仅供参考之用。东亚联丰投资管理有限公司并不以此数据邀请作任何行动,或提供任何建议或推介。本文或其内容并不构成任何促使、邀请、广告、诱因、承诺、保证或作出任何类型或形式的代表及东亚联丰投资管理有限公司就此表明并不为此负上相关责任。


本文所载资料根据东亚联丰投资管理有限公司认为可靠并以「现况」的基础下提供。即使竭尽所能力求准确,东亚联丰投资管理有限公司及其辖下董事/职员并不为其内容的准确性、完整性或时间性负上任何责任。所载数据乃属东亚联丰投资管理有限公司拥有。未经东亚联丰投资管理有限公司事先书面同意,本文或其任何内容均不可予以复印或分发予第三者。


未经香港证券及期货事务监察委员会审阅。

发行人:东亚联丰投资管理有限公司

 
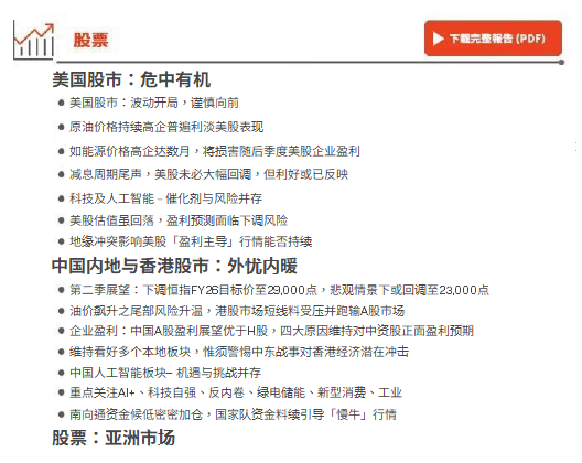
国家/地区 展望 市场概览
股票 相对看好
市场焦点已由「通胀见顶」逐步转向「经济增长放缓」及「政策调整」的议题。目前经济数据呈现分化,通胀仍具黏性,加上关税走向未明,令政策制定更依赖数据表现。全球股市延续了风险偏好情绪,预期市场波动性将持续。
美国 相对看好
美国经济动力保持稳健。虽然因政府停摆导致官方数据暂停,但替代数据显示整体宏观形势变化不大。ADP数据显示,劳动市场并未因大型企业裁员消息而进一步放缓。根据ADP及芝加哥联邦储备银行估算,工资增长及失业率与9月份大致持平。联储局为支持放缓的就业增长,于10月再度减息25个基点,并计划自12月起停止缩减资产负债表。市场普遍预期年底前或有机会再减息一次。
香港及中国内地 相对看好
中国经济持续疲弱,主要受假期影响,十月制造业采购经理人指数下跌。建筑及服务业采购经理人指数亦低于预期,显示房地产及消费活动持续拖累。由于全球需求未能抵消对美出口下滑,出口收缩。十月消费者物价指数因「黄金周」对食品及服务需求上升而回暖。尽管国家安全及贸易平衡等核心问题仍存在不确定性,但随着中美达成新的贸易休战协议,市场情绪受到提振,中国股市上涨。预计中国在维持财政纪律的前提下,将于政策层面提供更多支持,以稳定经济。
欧洲 中性持有
欧元区商业活动在10月意外升至自2024年五月以来最高水平,主要由德国的韧性抵消法国的疲弱。10月综合采购经理人指数升至52.2,主要受德国服务业推动。法国方面,总理勒科尔尼因暂停实施养老金改革,在预算谈判上获得短期政治空间,但整体经济及政治氛围仍然紧张。消费者情绪持续审慎,储蓄偏好指数升至历史新高,令消费及投资活动受压。
日本 中性持有
日本9月名义工资按年上升1.9%,受能源价格推高通胀影响,实质工资增长仍然为-1.4%。新首相高市早苗倾向以宽松与刺激政策支持经济的取态,加强市场对新政府推出刺激措施的预期。最近她宣布新一轮经济措施,以减轻通胀对家庭的影响,并推动以重点产业为核心的新增长策略。受市场对财政及货币政策持续宽松的预期支持,日本股市延续升势。
亚洲 中性持有
美国利率趋跌,美元走势转弱,去美元化趋势预期将会延续。资金逐渐流入非美元风险资产,包括台湾、南韩、新加坡、香港和中国内地等亚洲股市,有望利好亚洲股市。亚洲也有不少人工智能相关企业,吸引力和潜力不逊美国,具结构性增长潜力。
债券 相对保守
联邦公开市场委员会成员对12月降息意见分歧、美国政府停摆导致美国经济数据缺失,以及美国大型科技公司为人工智能资本支出发行巨额债券,这些因素可能在短期内对美国利率走势构成压力。鉴于劳动市场疲软和住屋通胀持续降温,联储局可能仍会继续降息。
 

本文由东亚联丰投资管理有限公司编制,仅供参考之用。东亚联丰投资管理有限公司并不以此数据邀请作任何行动,或提供任何建议或推介。本文或其内容并不构成任何促使、邀请、广告、诱因、承诺、保证或作出任何类型或形式的代表及东亚联丰投资管理有限公司就此表明并不为此负上相关责任。


本文所载资料根据东亚联丰投资管理有限公司认为可靠并以「现况」的基础下提供。即使竭尽所能力求准确,东亚联丰投资管理有限公司及其辖下董事/职员并不为其内容的准确性、完整性或时间性负上任何责任。所载数据乃属东亚联丰投资管理有限公司拥有。未经东亚联丰投资管理有限公司事先书面同意,本文或其任何内容均不可予以复印或分发予第三者。


本文未经香港证券及期货事务监察委员会审阅。


发行人:东亚联丰投资管理有限公司

 退休金计算机
退休金计算机

「退休金计算机」计算机旨在助你计算退休时所需款项,及早策划未来。

 
 风险承受能力自我评估问卷
风险承受能力自我评估问卷

每个人对投资都有不同的态度以及可承受的风险水平,当中学问在于如何取得平衡,从多样化的投资选择中,挑选适合个人需要的投资工具。我们特别设计这份简单的自我评估问卷,助你了解个人的投资取向。透过分析你的个人情况、财政状况、投资态度及客观因素,以反映你可承受的风险程度及了解你的投资需要。

 
宏观经济 股票 债券